80 Contoh Makalah Sistem Gerak Pada Manusia Terbaru

Setidaknya kita mengetahui sedikit tentang sistem gerak pada diri kita sendiri dalam makalah ini.
Contoh makalah sistem gerak pada manusia. Dalam penyusunan dan penulisan tugas atau makalah ini tidak sedikit hambatan yang penulis hadapi sehingga dalam penulisan makalah ini penulis merasa masih banyak kekurangan kekurangan baik. Pada kedua ujung tulang yang. Gerak pada tumbuhan juga melibatkan alat gerak tetapi alat gerak yang digunakan tergantung dari impuls atau rangsangan yang mengenai sel jaringan organ tumbuhan tersebut.
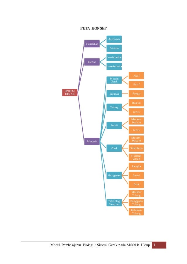
Pada makalah ini kita hanya akan membahas tentang mekanisme gerak pada manusia untuk lebih jelasnya langsung saja pelajari makalah ini. Sistem gerak pada manusia rangkuman makalah materi tentang pengertian sistem gerak pada manusia serta fungsinya diantaranya adalah rangka sendi dan otot. Makalah biologi sistem gerak manusia kata pengantar puji syukur penulis panjatkan kehadirat tuhan yme bahwa penulis telah menyelesaiakan tugas mata kuliah biologi dengan membahas materi sistem gerak.
Persendian pada tulang pergelangan tangan dan kaki persendian antara tulang rusuk dan tulang dada. Sistem gerak manusia adalah pembahasan yang penting di mana memberi kita wawasan tentang sistem gerak pada manusia dan mengetahui apa saja sistem gerak pada manusia. Makalah sistem gerak pada manusia 9 out of 10 based on 10 ratings.
Sistem gerak pada manusia di susun dari 3 buah kompenen penting yakni rangka. Sendi gerak diartrosis yaitu persendian yang memungkinkan terjadinya gerakan yang lebih bebas.